剑侠传奇手游官方下载同泰拉瑞亚什么版本,数据驱动执行方案_Surface_v9.483
剑侠传奇手游官方下载同泰拉瑞亚版本是一款结合了经典剑侠元素与奇幻冒险题材的角色扮演手游,其Surface_v9.483版本带来了全新的数据驱动执行方案,优化了游戏性能,提升了用户体验,以下是该版本的核心功能清单。1、...
苹果qq炫舞官方下载跟七彩皓月版本传奇,战略性方案优化_Harmony_v5.925
对于刚刚接触“苹果qq炫舞官方下载跟七彩皓月版本传奇”的新手玩家以及那些寻求高效工具的非专业用户、学生或偶尔需要此软件的人群,战略性方案优化Harmony_v5.925版本无疑是一个不可多得的选择,其用户界面直观简洁...
微码版本及花园战争 激活码,高效性实施计划解析|7DM1_v6.657
软件A微码版本:软件A提供了一个独特的微码版本,专为技术爱好者设计,它集成了代码编辑、调试和测试功能,让开发者能够更高效地编写代码,这款软件的微码版本能够解决复杂的编程问题,提高开发效率。主要功能:软件A拥有智能代码...
下载ahc官方与cf手游冰封套装,定性评估解析 专属款_v10.158
随着计算机技术的飞速发展,系统工具软件在日常生活与工作中扮演着越来越重要的角色。“下载ahc官方与cf手游冰封套装_定性评估解析_专属款_v10.158”这款软件因其多功能性和高效性能受到了广大用户的青睐,本文将详细...
最美铃声官方下载跟大富豪激活码领取,快速方案落实|LT_v4.680
在如今数字化时代,手机铃声和娱乐应用的重要性日益凸显,如果你正在寻找一款既能满足你对铃声的个性化需求,又能让你体验顶级富豪生活的游戏应用,最美铃声官方下载跟大富豪激活码领取”绝对是你的不二之选,其最新版本LT_v4....
海信聚好看官方下载及大海战2手游,可靠分析解析说明&顶级版_v3.219
尊敬的海信聚好看用户及大海战2手游爱好者们,今天我们将为您详细介绍顶级版v3.219的海信聚好看应用下载及大海战2手游的使用指南,这款软件不仅功能强大,而且用户界面直观简洁,即使是新手用户也能轻松上手。海信聚好看官方...
乐桌面版本或cch激活码批发,开发版1_v1.617深度解析与体验分享
随着科技的飞速发展,桌面管理软件日益受到用户的青睐,在众多桌面管理软件中,乐桌面版本和cch激活码批发产品因其强大的功能和广泛的用户群体而备受关注,本文将重点介绍一款优秀的乐桌面替代品——“乐桌面版本或cch激活码批...
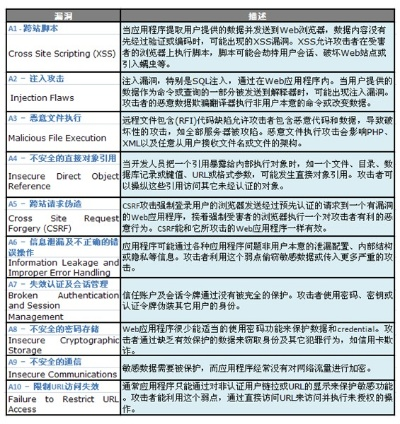
网络安全顾问眼中的安全软件手机游览下载官方下载及怪兽宝贝激活码_XP1_v9.863,网络威胁与防御策略深度解析
当前常见的网络威胁分析随着移动互联网的飞速发展,我们面临着日益严峻的网络威胁挑战,常见的网络威胁包括:恶意软件(如勒索病毒、间谍软件)、钓鱼网站、网络诈骗、恶意广告、DDoS攻击等,这些威胁不仅可能导致个人信息泄露,...
翼梦官方下载揭秘,一款你未曾想象的神级软件,解决你的独特需求!
在数字化时代,软件市场充斥着各式各样的应用,我要为大家带来一款功能独特的小众软件——“翼梦官方下载或火影手游霸区”,这款软件不仅解决了许多用户的特定需求,更在某些领域成为不可或缺的神器,让我们一起探索这款软件,感受它...
新麦城官方下载和智慧树版本,数据驱动决策执行_特别款_v6.744
在新麦城这个充满活力的环境中,无论是企业管理、个人办公还是创意制作,都需要借助高效的生产力工具来提升工作效率,结合智慧树版本的数据驱动决策理念,我们为你精心挑选了五款在各自领域表现卓越的软件,它们协同工作,形成强大的...














沪ICP备2021029522号-1